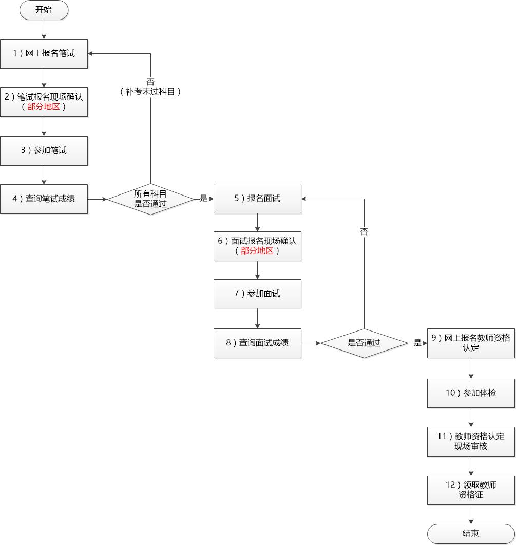
教师资格证怎么考?考什么?需要经过哪些环节?
对于没有了解过的小伙伴,真的是一头雾水。来来来,5分钟带你了解考试全流程,如下图所示:
1、笔试报名现场确认
有些地区笔试报名需要现场确认,有些地区直接网上审核确认即可,具体以所在县市发布的笔试报名公告为准。
2、笔试考什么?
教师资格区分学段,不同学段考试内容不同,具体如下表格:
笔试科目成绩有效期两年,也就是说如果笔试考试部分科目没过,下次只要补考未过科目即可,不过补考的科目必须在两年之内考过,才能报名参加面试。
3、面试考什么?
1)考核内容
主要考核申请人职业道德、心理素质、仪表仪态、言语表达、思维品质等教学基本素养和教学设计、教学实施、教学评价等教学基本技能。
2)面试方法
采用结构化面试、情景模拟等方法,通过备课、试讲、答辩等方式进行。
3)面试程序
第一步:考生持纸质面试准考证(手机拍照无效)及身份证,按规定时间到达考点,进入候考室候考。
第二步:抽题。按考点安排,登录面试测评软件系统,计算机从题库中随机抽取试题(幼儿园类别考生从抽取的2道试题中任选1道,其余类别只抽取1道试题),经考生确认后,计算机打印试题清单。
第三步:备课。考生持试题清单、备课纸,进入备课室,撰写教案(或活动演示方案)。准备时间20分钟。
第四步:回答规定问题。考生由工作人员引导进入指定面试室。考官从试题库中随机抽取2道规定问题,要求考生回答。时间5分钟左右。
第五步:试讲/演示。考生按照准备的教案(或活动方案)进行试讲(或演示)。时间10分钟。
第六步:答辩。考官围绕考生试讲(或演示)内容进行提问,考生答辩。时间5分钟左右。
4、面试报名现场确认
和笔试报名一样,有些地区面试报名需要现场确认,有些地区直接网上审核确认即可,具体以所在县市发布的面试报名公告为准。
5、关于普通话水平测试等级证书
1)时间节点
教师资格认定现场审核环节,需要普通话水平测试等级证书原件,所以在这之前,需要提前拿到普通话水平测试等级证书,避免影响后续环节。
2)成绩要求
具体要求以所在县市发布的教师资格认定公告为准,以我所在县城为例,要求申请语文学科、小学全科和幼儿园教师资格需达到二级甲等及以上标准,申请其他教师资格需达到二级乙等及以上标准。
6、各环节时间节点
笔试报名:一般一年两次,1月份和9月份各一次
面试报名:一般一年两次,五月份和次年的一月份各一次
教师资格认定:一年只能认定一本教师资格证书


