身份证,很重要,不论是日常出行,还是办理各种证件、业务,都离不开它。针对春运期间、春节假期(寒假)结束人员流动频繁,万一在出行期间,出现丢失、忘记携带身份证意外情况,市公安局于2月26日专门制作并发布了一份温馨服务指引,广大市民如出现上述情况不要慌,按指引操作即可。
一、急需乘车、乘坐飞机,可办临时身份证明
市民因遗失或忘记携带居民身份证,需要乘坐火车、飞机的,可以在车站派出所或机场派出所申请临时身份证明,部分站场还提供办理临时身份证明自助机。临时身份证明,有效期一天,市民可用于一天内的乘车、乘机。
二、使用居民身份电子凭证
除了到派出所开具临时身份证明外,本省户籍居民还可在“粤省事”微信小程序关联、出示本人居民身份证电子证照,用于省内办理酒店住宿等事务。目前,电子身份证使用还在逐步推广阶段,尚不能在所有使用场景替代实体身份证使用,但将来一定会有越来越多的使用场景。
三、无须挂失,尽快补领
根据《中华人民共和国居民身份证法》有关规定,公民丢失居民身份证后应当向常住户口所在地派出所申报丢失补领。公民办理丢失补领证件的行为也就告知了公安机关证件丢失的事实,不需要再办理“挂失”和登报声明,也没有相关法律规定公民丢失居民身份证后需办理“挂失”和登报声明。居民身份证是公民的法定身份证件,其主要功能是公民从事有关活动时证明本人身份。公民在使用居民身份证证明身份时,各相关证件使用部门负有核对人、证一致性的义务,确认无误后方可为持证人办理相关业务。如果居民身份证丢失被他人冒用,冒用者及相关部门应承担相应的法律责任,丢失证件者无须对自己未实施的行为承担责任。《中华人民共和国居民身份证法》也明确规定冒用他人居民身份证的,由公安机关处二百元以上一千元以下罚款,或者处十日以下拘留,有违法所得的,没收违法所得。在此,警察蜀黍提醒市民,为减少不必要的麻烦,对于居民身份证等重要身份证件,要妥善保管,尽可能防止丢失、被盗。
我市已实现外地户籍居民与本市户籍居民无差别办理居民身份证换领、补领业务,市民可通过“莞家政务”微信公众号预约到东莞市民服务中心或任意镇街(园区)政务服务中心公安办证窗口办理,所需材料如下:
(一)(广东·东莞)第二代居民身份证数字相片采集回执;
(二)原居民身份(属期满换领的提供);
(三)监护人的居民户口簿或居民身份证(未满十六周岁的提供,由监护人陪同办理并提供出生医学证明或户口本等亲属关系材料)。
※ 注意:
首次申领居民身份证的,需向户籍地公安机关申领,不能异地申领;户口迁移后未在现户籍地申领居民身份证的,也属于公安部规定的“首次申领居民身份证”情形,需向户籍地公安机关申领。
四、多种补领途径、方式,供市民选择(小标)
为方便市民办理居民身份证业务,我市公安机关大力推行“自助办” “网上办”“邮寄领取”等多元化办理模式。
(一)24小时自助办理。年满十六周岁本省户籍居民,可通过东莞市民服务中心或任意镇街(园区)政务服务中心的居民身份证自助受理设备,办理居民身份证换领、补领业务。
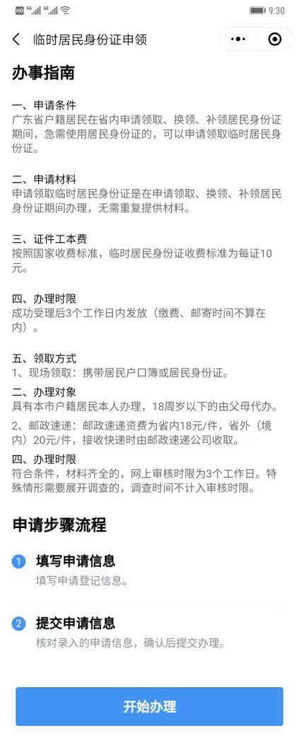
(二)省内临时身份证网上办。本省户籍居民在换领、补领居民身份证期间,急需使用居民身份证的,可以网上申请领取临时居民身份证。网办流程为:登录“粤省事”小程序,选择户籍地市,访问“户政(治安)服务”,找到“居民身份证-临时居民身份证申领”进行申请,领取方式可以按需选择“现场领取”或者“邮政速递”,户籍地公安机关在收到申办申请之日起3个工作日内完成制证,属邮寄领取的并将证件寄出。
(三)邮寄领取更省心。市民办理身份证业务,除了到受理机关现场办证窗口领取外,还可选择邮寄领取(不限地区)领取,由省公安厅制证中心制证完毕后直接通过EMS邮寄到市民提供的收件地址。邮政快递公司统一规定邮寄费用:省内18元/证,省外境内20元/证。
更多居民身份证业务,市民可关注“莞家政务”微信公众号,查看居民身份证业务办事指南,或致电12345政府服务热线咨询。



